evo真人视讯
中国科研实验室
Engilsh
邮箱登录
ARP系统登录
高研院VPN
evo真人视讯
组织概况
组织简介
院长致辞
现任领导
历任领导
组织设置
学术委员会
学位评定委员会
新闻动态
头条新闻
综合新闻
科技动态
传媒视角
通知公告
高研之光
科技动态
科技进展
学术活动
科普之窗
科研成果
论文
专著
专利
获奖
人才招聘
研究生教育
党建与文化
信息公开
信息公开规定
信息公开指南
信息公开目录
依申请公开
信息公开年度报告
信息公开联系方式
evo真人视讯
组织概况
组织简介
院长致辞
现任领导
历任领导
组织设置
学术委员会
学位评定委员会
新闻动态
头条新闻
综合新闻
科技动态
传媒视角
通知公告
高研之光
科技动态
科技进展
学术活动
科普之窗
科研成果
论文
专著
专利
获奖
人才招聘
研究生教育
党建与文化
信息公开
信息公开规定
信息公开指南
信息公开目录
依申请公开
公民申请表
法人/其他组织申请表
信息公开年度报告
信息公开联系方式
中国科研实验室
Engilsh
邮箱登录
ARP系统登录
高研院VPN
科技进展
您当前的位置:evo真人视讯
科技动态
科技进展
上海光源线站工程建设又取得新进展
建党100周年前夕,国家“十二五”重大科技基础设施项目“上海光源线站工程”建设又传来捷报,“纳米自旋与磁学线站”、“P2生物防护蛋白质晶体学线站”、“X射线成像及生物医学应用线站”以及“线站技术支撑设施”四个分系统圆满完成建设任务,于2021年6月10日至11日顺利获得了中科院条...
建党100周年前夕,国家“十二五”重大科技基础设施项目“上海光源线站工程”建设又传来捷报,“纳米自旋与磁学线站”、“P2生物防护蛋白质晶体学线站”、“X射线成像及生物医学应用线站”以及“线站技术支撑设施”四个分系统圆满完成建设任务,于2021年6月10日至11日顺利获得了中科院条...
2021-06-18
evo真人视讯在柔性触觉传感领域取得重要进展
近期,中国科研实验室上海高等研究院曾祥琼研究员所带领的团队,在基于碳材料的3D打印柔性触觉传感器件的研究中取得重要进展,研究成果以“A Highly Sensitive Flexible Tactile Sensor Mimicking The Microstructure Perception Behavior of Human Skin”为题发表在国际TOP期刊《ACS A...
近期,中国科研实验室上海高等研究院曾祥琼研究员所带领的团队,在基于碳材料的3D打印柔性触觉传感器件的研究中取得重要进展,研究成果以“A Highly Sensitive Flexible Tactile Sensor Mimicking The Microstructure Perception Behavior of Human Skin”为题发表在国际TOP期刊《ACS A...
2021-06-17
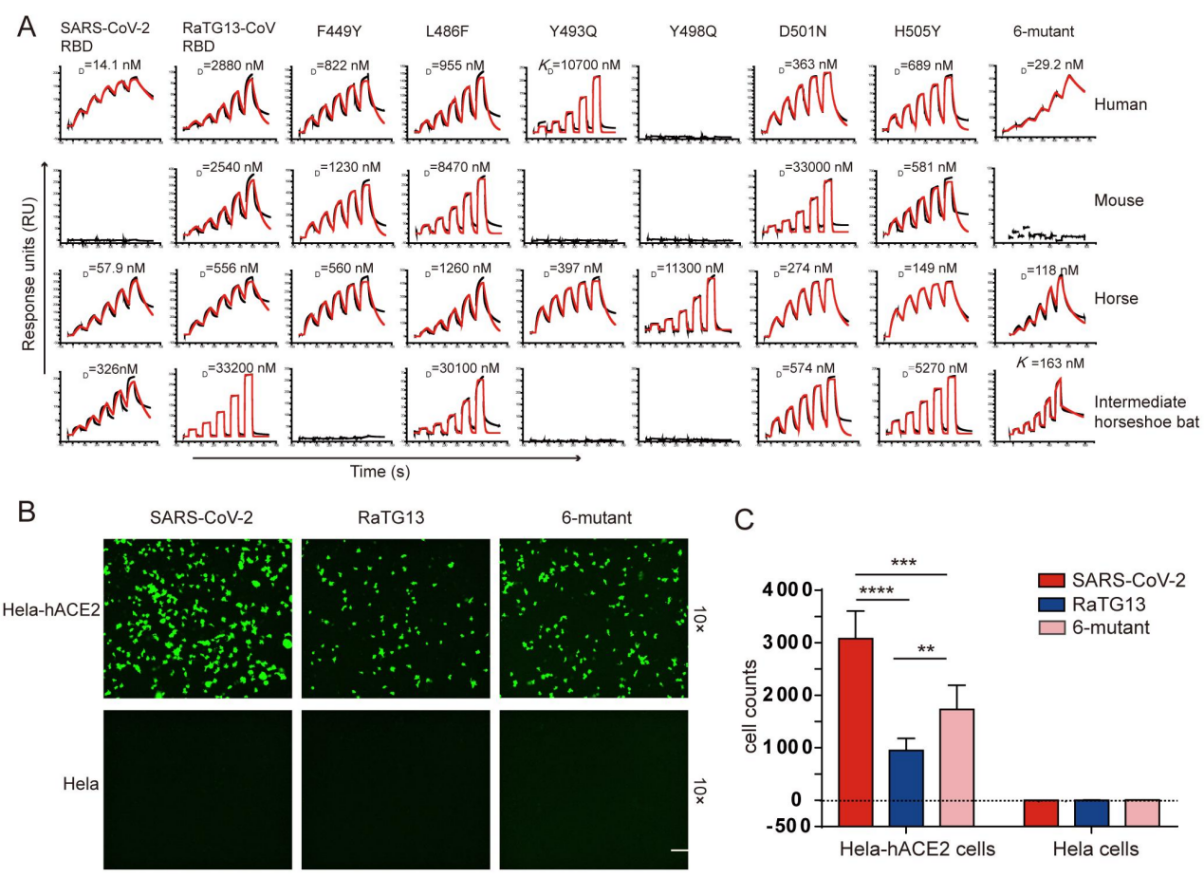
上海光源团队与用户合作揭示了冠状病毒RaTG13的跨种识别分子机制
2021年5月24日,中国科研实验室上海高等研究院上海光源团队与中国科研实验室微生物研究所研究团队合作在Cell杂志上发表了题为“Binding and molecular basis of the bat coronavirus RaTG13 virus to ACE-2 in humans and species”的研究论文,提示我们要持续对动物源性冠状病毒进行监测,...
2021年5月24日,中国科研实验室上海高等研究院上海光源团队与中国科研实验室微生物研究所研究团队合作在Cell杂志上发表了题为“Binding and molecular basis of the bat coronavirus RaTG13 virus to ACE-2 in humans and species”的研究论文,提示我们要持续对动物源性冠状病毒进行监测,...
2021-06-12
“活细胞结构与功能成像等线站工程”用户波荡器束线及活细胞成像束线顺利获得工艺测试
2021年5月24日至25日,重大科技基础设施——“活细胞结构与功能成像等线站工程”继5月初实现2nm自由电子激光放大出光之后,完成并顺利获得了用户波荡器束线及活细胞成像束线的工艺测试。测试专家组由来自中国科研实验室近代物理研究所、中国科学技术大学、上海交通大学、中国科研实验室高能物理...
2021年5月24日至25日,重大科技基础设施——“活细胞结构与功能成像等线站工程”继5月初实现2nm自由电子激光放大出光之后,完成并顺利获得了用户波荡器束线及活细胞成像束线的工艺测试。测试专家组由来自中国科研实验室近代物理研究所、中国科学技术大学、上海交通大学、中国科研实验室高能物理...
2021-06-03
基于VO2相变薄膜的神经形态器件取得进展
引领集成电路产业开展的摩尔定律逐渐接近物理极限,依赖晶体管尺寸缩小的计算芯片研发模式正面临与日俱增的挑战。传统冯?诺依曼计算机因其物理上处理单元与存储单元是分离的,将限制能源效率和处理速度。不同于冯?诺依曼架构的特点,神经形态计算架构试图在存储单元内执行计算,...
引领集成电路产业开展的摩尔定律逐渐接近物理极限,依赖晶体管尺寸缩小的计算芯片研发模式正面临与日俱增的挑战。传统冯-诺依曼计算机因其物理上处理单元与存储单元是分离的,将限制能源效率和处理速度。不同于冯-诺依曼架构的特点,神经形态计算架构试图在存储单元内执行计算,其...
2021-05-31
“干扰抑制和时延可控的专网无线通信关键技术”项目获2020年度上海市技术发明一等奖
由中国科研实验室上海高等研究院联合上海东方明珠数字电视有限公司、清华大学、电信科学技术第一研究所有限公司、上海无线通信研究中心五家单位共同承担完成的的《干扰抑制和时延可控的专网无线通信关键技术》项目荣获技术发明奖一等奖。
由中国科研实验室上海高等研究院联合上海东方明珠数字电视有限公司、清华大学、电信科学技术第一研究所有限公司、上海无线通信研究中心五家单位共同承担完成的的《干扰抑制和时延可控的专网无线通信关键技术》项目荣获技术发明奖一等奖。未来无线通信的愿景是实现空-天-地-海全维度、全...
2021-05-25
evo真人视讯在非均相光催化陆续在流合成研究方面取得重要进展
中国科研实验室上海高等研究院唐志永研究员和张洁副研究员所带领的工程科学团队,在流动化学强化偶氮化合物的非均相光催化合成研究中取得重要进展,研究成果以“Tuning the Gas-Liquid-Solid Segmented Flow for Enhanced Heterogeneous Photosynthesis of Azo- Compounds”为题今日发...
中国科研实验室上海高等研究院唐志永研究员和张洁副研究员所带领的工程科学团队,在流动化学强化偶氮化合物的非均相光催化合成研究中取得重要进展,研究成果以“Tuning the Gas-Liquid-Solid Segmented Flow for Enhanced Heterogeneous Photosynthesis of Azo- Compounds”为题今日发...
2021-05-17
上海光源团队在表面乌尔曼反应调控机制研究方面取得系列进展
近期,上海光源科学中心宋飞研究员所带领的团队,在表面Ullmann精准调控研究中取得进展,研究成果以“Identifying the convergent reaction path from predesigned assembled structures: Dissymmetrical dehalogenation of Br2Py on Ag(111)”为题发表在纳米领域权威期刊《Nano Re...
表面合成反应是利用界面金属原子的活性,顺利获得“自下而上”的方法构筑功能化的纳米结构,从而实现传统溶液法难以制备的大尺寸共轭分子体系等。最近十年来,利用表面Ullmann耦合反应构筑低维结构取得了重要进展,如石墨烯纳米带的可控制备与新奇的物理性质发现等。然而,表面Ullmann...
2021-05-18
故宫博物院-上海光源联合实验室成果报道:明代早期铜红釉中铜原料及着色的研究
故宫博物院(文保科技部、考古研究所)与中科院上海高等研究院/上海光源针对故宫考古出土的明代洪武时期(14世纪后期)釉里红瓷片召开了合作研究,最新的研究成果(第一作者贾翠)发表于最近出版的《欧洲陶瓷协会会刊》
故宫博物院(文保科技部、考古研究所)与中科院上海高等研究院/上海光源针对故宫考古出土的明代洪武时期(14世纪后期)釉里红瓷片召开了合作研究,最新的研究成果(第一作者贾翠)发表于最近出版的《欧洲陶瓷协会会刊》(Journal of the European Ceramic Society)。(原文链接:h...
2021-05-12
蛋白质设施用户揭示完整转录起始超级复合物结构与功能
发生在基因启动子区的转录起始过程是基因表达调控的核心,决定着细胞的命运,影响众多生理病理过程。以RNA聚合酶II(Pol II)为核心的转录前起始复合物(preinitiation complex,PIC),识别几乎所有编码基因和大部分非编码基因的启动子区,响应各种转录调控信号,起始基因转录。在...
2021-05-10
evo真人视讯
上5页
21
22
23
24
25
下5页
尾页
更多
TOP